第一版主
第一版主
COLLEGE OF MECHANICAL AND ELECTRONIC ENGINEERING
站内搜索:
第一版主
第一版主概况
第一版主简介
现任领导
机构设置
荣誉资质
党群工作
党委机构
党建动态
理论学习
支部风采
工会工作
师资队伍
师资总览
师资队伍
专任教师
管理人员
人才培养
本科生教育
第一版主公告
专业设置
培养方案
政策文件
办事指南
研究生教育
第一版主公告
学科设置
导师信息
培养方案
政策文件
学位申请
博士后教育
招聘简章
进出站管理
政策文件
学科建设
一流学科
优势特色学科
重点学科
科研平台
学位点建设
科学研究
研究方向
科研成果
实验中心
实验室简介
学团在线
学团动态
第一版主公告
青春领航
科技创新
就业指导
社会实践
学生组织
常用下载
招生就业
本科生招生
研究生招生
招生简章
招生目录
就业创业
第一版主公告
本科生教育
第一版主公告
专业设置
培养方案
政策文件
办事指南
研究生教育
第一版主公告
学科设置
导师信息
培养方案
政策文件
学位申请
博士后教育
招聘简章
进出站管理
政策文件
第一版主公告
当前位置:
第一版主
>>
人才培养
>>
研究生教育
>>
第一版主公告
>> 正文
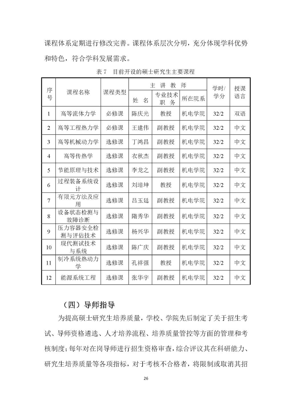
动力工程及工程热物理一级学科硕士学位授权点2021年建设年度报告
发布时间:2022年04月29日 20:52
点击: